数据是个宝配资平台开户炒股
数据宝
投资少烦恼
4月拟回购公司数量创年内新高。
回购公告批量来袭
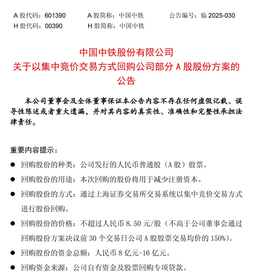
昨日晚间,多只A股公告称,拟回购公司股份。中国中铁公告,拟8亿元—16亿元回购公司股份,用于减少注册资本,回购价格不超过8.5元/股。该股目前最新股价5.54元/股,距离回购价格上限还有53.43%的空间。

潍柴动力发布公告称,拟以集中竞价交易方式回购公司股份,回购总金额不低于5亿元,不超过10亿元,回购价格不超过23.57元/股;回购股份将用于注销并减少公司注册资本。
公告,拟以集中竞价交易方式回购公司股份,回购总金额3亿元—5亿元,回购价格不超过9.42元/股;回购股份将用于减少注册资本。
山东高速公告,拟通过集中竞价交易方式以2亿元—3亿元回购公司股份,回购价格不超过15.45元/股;回购的股份将用于注销并减少注册资本。
公告称,公司拟使用自有资金和自筹资金以集中竞价交易方式回购部分公司股份,回购股份后续用于股权激励计划或员工持股计划。本次回购金额不低于0.5亿元且不超过1亿元配资平台开户炒股,回购价格不超过14.80元/股。
4月拟回购公司数量创年内新高
4月,A股市场再迎一波“回购潮”,回购预案密集发布。据证券时报·数据宝统计,以预案日统计,4月以来,共有473家上市公司发布回购相关公告,高于今年以来以往各月的数量。
按公告回购金额上限来看,4月以来,上市公司公告回购金额上限合计达到679.35亿元;其中17家回购金额上限在10亿元及以上,宁德时代、徐工机械、美的集团公告回购金额上限均超30亿元。
宁德时代拟回购金额上限最高,达80亿元。公告显示,公司拟使用不低于40亿元且不超过80亿元自有或自筹资金回购;公司本次回购股份用于实施股权激励计划或员工持股计划。
宁德时代近日公告称,公司于4月25日通过深圳证券交易所股票交易系统以集中竞价交易方式首次回购公司股份107.53万股,占公司当前总股本的0.0244%,最高成交价为237.38元/股,最低成交价为236.01元/股,成交总金额为人民币2.55元(不含交易费用)。
徐工机械合计拟回购上限金额达42亿元。4月8日,徐工机械发布了回购公司股份的公告,拟以不超过13元/股回购股份,用于实施股权激励或员工持股计划,金额不低于18亿元、不超过36亿元。
昨日晚间,公司公告称,拟以集中竞价交易方式回购股份。回购金额不低于3亿元且不超过6亿元;回购价格不超13元/股。徐工机械当前最新价为8.99元;今年以来,该股累计上涨13.37%。此次公告拟定的最高回购价格,比现价高44.61%。

4只拟回购股
一季度盈利超百亿元
从业绩上来看,4月以来发布回购预案的个股均发布了今年一季度业绩报告。宁德时代、国泰海通、中远海控、紫金矿业4只回购股一季度净利润规模超百亿元。
紫金矿业4月8日发布回购预案后,3个交易日即完成了回购。公司一季度营业总收入789.28亿元,同比增长5.55%;归母净利润为101.67亿元,同比增长62.39%。
业绩增幅方面,共38股的一季度净利润同比呈现翻倍。尖峰集团归母净利润增幅最高,一季度营业总收入5.84亿元,同比下降2.91%;归母净利润为5.82亿元,同比增长23878.70%。公司4月22日公告,拟回购股份用于员工持股计划或股权激励,回购股份的资金总额不低于人民币2000万元(含),不超过人民币4000万元(含),回购价不超过人民币15元/股(含)。

声明:数据宝所有资讯内容不构成投资建议,股市有风险,投资需谨慎。
责编:何予
校对:王锦程
数据宝
天牛宝官网提示:文章来自网络,不代表本站观点。